Chat with us
The Ultimate Guide to Cleanroom Wipes: From Materials and Grades to Selection and Proper Use

Are you feeling overwhelmed by the 10 types of materials, 5 types of edge sealing, and different grades of cleanroom wipes? Choosing the wrong one can lead to a decrease in product yield. This guide will help you make the right choice in just 3 steps.

Selection DimensionKey Parameters / TypesApplicable ScenariosImpact
Fiber MaterialPolyester, Nylon, Cotton, BlendsGeneral wiping, precision optics, liquid absorptionCleanliness, abrasion resistance, absorbency
Construction / WeaveKnitted, Non-woven, MicrofiberParticle removal, solvent wiping, polishingLinting, residue, durability
Cleanliness GradeISO Class 1-5 corresponding levelsSemiconductor, pharmaceutical packaging, LCD, hard disk drivesProduct electrical yield, pollutant control
Edge-Sealing TechnologyLaser-cut, Ultrasonic-sealed, Heat-sealedClass 100/1000 cleanrooms, harsh environmentsThe decisive factor for edge particle shedding
The preferred solution for single-use applications, preventing cross-contamination, and scenarios requiring high absorbency.

Cleanroom wipes are a strategic disposable consumable for preventing cross-contamination in cleanroom environments. Essentially, they are precision wiping substrates made using specific non-woven processes. Their core value lies in completely eliminating the risk of particulate and microbial residue caused by repeated use through controlled single-use application. Key performance is defined by material composition (cellulose, polypropylene, etc.), absorption efficiency (speed and capacity), and extractable levels, ensuring reliable and consistent cleaning performance when in contact with high-value surfaces, sensitive reagents, or strong chemical solvents.

Material TypeKey CharacteristicsBest ForLimitations
CelluloseHigh absorbency, cost-effective, good dry strengthGeneral-purpose wiping, aqueous solutions, mild cleanersLower wet strength, not suitable for aggressive solvents
Polypropylene (PP) Non-wovenExcellent chemical resistance, low extractables, hydrophobicWiping IPA, acetone, and other aggressive solvents; pharmaceutical applicationsLower absorbency for water-based fluids
Polyester (PET) Non-wovenGood balance of absorbency and chemical resistance, durableGeneral cleanroom use, light-duty solvent wipingMay not excel in extreme chemical or absorption scenarios
Composite (e.g., Cellulose/Polyester)Combines high absorbency (cellulose) with strength (PET)Versatile use for both aqueous and light solvent spillsPerformance is a compromise between components
The Ultimate Guide to ESD Garments: Building a Compliant Personnel Grounding System

Anti-static clothing is a key component of personnel electrostatic discharge (ESD) protection systems. Its principle is to create an equipotential shielding layer or charge dissipation channel around the wearer through embedded conductive fibers (such as carbon fibers or stainless steel wires). This safely conducts static charges generated by friction on the human body to the ground, protecting static-sensitive electronic components (such as integrated circuits and hard drive heads) from damage.

Fabric TechnologyHow It WorksKey PropertiesTypical Garment
Carbon-Loaded FibersConductive carbon particles are embedded in fibers.Good, durable conductivity; may have limited cleanroom compatibility.Smocks, coveralls for general EPA
Stainless Steel / Metallic ThreadsWoven grid of micro stainless-steel filaments.Excellent and stable conductivity; suitable for higher-cleanroom classes.High-end cleanroom-compatible ESD garments
Topical Finish / CoatingConductive coating applied to fabric surface.Initial effectiveness; conductivity degrades with washing.Economical options for low-wash-frequency areas
Specialized wiping swabs, laboratory-grade cleanliness, leaving no residue when cleaning optical, semiconductor, and precision instruments.

This product is a professional-grade, dust-free swab, designed for cleaning in cleanroom environments or precision settings with zero tolerance for particulate contamination. Utilizing a uniquely crafted microfiber or low-release sponge tip, combined with cleanroom production and packaging, ensures extremely low dust shedding and ion residue. The sturdy handle allows for precise operation, making it ideal for electronics manufacturing, optical instruments, laboratory analysis, and the maintenance of high-end digital equipment.

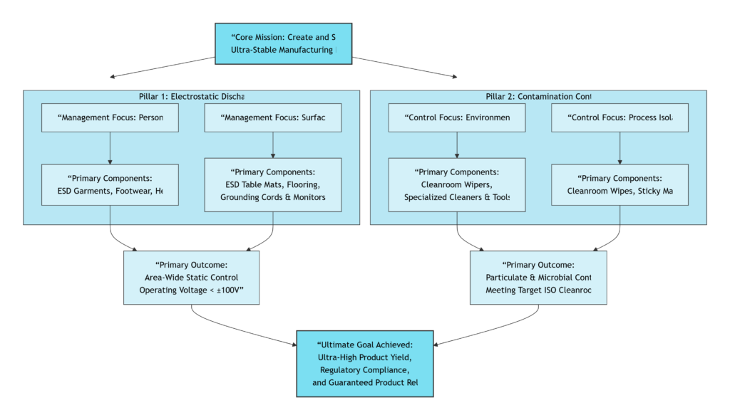
Overview of High-End Industrial Cleanroom and Electrostatic Discharge (ESD) Protection Ecosystem

In cutting-edge fields such as semiconductor manufacturing, life sciences, and precision engineering, ultra-purification and absolute static control of the production environment are the physical cornerstones of technological success. This cannot be achieved by a single product but requires a synergistically functioning ecosystem. This system is built around the core protection dimensions of “Personnel – Surface – Environment – Process”, forming a complete defense line from source suppression to process isolation through a specialized product matrix.

Core System Logic: All products revolve around the two pillars of “Contamination Control” and “Electrostatic Management”, interlocking in function and application scenarios to create deep synergy. The complete system architecture is visualized in the diagram below:

 Core Protection Layer: Direct Risk Source Mitigation

 Personnel Protection & Gowning Series

  • Key Products: ESD Garments, Footwear, Head Covers.
  • Primary Function: To actively manage and neutralize the operator, who is the most significant mobile source of particulate contamination and electrostatic charge. Conductive fibers create a protective shield, safely channeling static electricity to ground while minimizing the release of skin cells and fibers.
  • Strategic Role: Converts an uncontrolled variable into a managed and grounded component of the controlled environment.
  •  

Surface Protection & Treatment Series

  • Key Products: ESD Table Mats / Flooring, Cleanroom Wipers.
  • Primary Function: To establish and maintain an electrostatically safe and particle-controlled work zone. Mats provide a grounded, dissipative surface for work and traffic, while wipers enable the precise removal of contaminants from critical tools and surfaces.
  • Strategic Role: Creates a localized, reliable, and clean micro-environment for handling sensitive materials and assemblies.
    •  
 Process Control Layer: Critical Procedure Safeguarding
  • Key Product: Cleanroom Wipes (Disposable).

  • Primary Function: To act as an absolute, single-use barrier during highest-risk procedures. Used with solvents, reagents, or in aseptic processing, they guarantee no cross-contamination, offering superior chemical compatibility and low extractables.

  • Strategic Role: Provides the highest assurance level for process purity, where any compromise is unacceptable.

 Environmental Control Layer: Macro-Environment Integrity
  • Key Products: Sticky Mats, Cleanroom Mops, Vacuums, and Detergents.

  • Primary Function: To protect and cleanse the overall facility. Sticky mats are the first line of defense at entrances, trapping particulate from footwear and wheels. Dedicated cleaning tools and low-outgassing chemicals are used for systematic deep cleaning of walls and floors.

  • Strategic Role: Maintains the baseline cleanliness of the entire facility, preventing external contaminants from elevating the ambient particle count.

System Integration & Verification Layer: Performance Assurance
  • Key Products: Grounding Systems, Continuous Monitors, Test Equipment (Resistance Meters, Particle Counters).

  • Primary Function: To quantify, validate, and ensure the perpetual effectiveness of the entire ecosystem. They provide real-time monitoring and documented proof that both ESD and contamination controls are functioning within specified parameters.

  • Strategic Role: Serves as the objective, data-driven “central nervous system” for quality assurance and regulatory compliance.

Our Benefits

We are not building a one-dimensional "supply-procurement" relationship, but rather a symbiotic service ecosystem centered around the customer's production line. Each segment is equipped with dedicated resources, standardized processes, and quantitative evaluation tools to ensure that every interaction is traceable, measurable, and optimizable.

Focus creates expertise, and attention to detail ensures reliability.

We are not only a supplier of cleanroom and anti-static products, but also a partner in building your production yield and safety systems. For over a decade, we have been deeply involved in the semiconductor, biopharmaceutical, and precision electronics industries, gaining a profound understanding of the true needs in demanding environments. This understanding drives every aspect of our work, from R&D to service, providing you with reliable solutions that go beyond mere compliance and are dedicated to solving your problems.

Focused on Validated Performance in Demanding Environments

Our product development begins with insights into our customers' specific process challenges. Whether it's semiconductor-grade cleanroom wipes with extremely low ion leaching or coveralls that provide long-lasting antistatic properties and comfort, all products undergo rigorous laboratory testing and long-term validation in production lines to ensure stable, reliable, and traceable performance parameters..

Complete Global Compliance Certifications

We have established a comprehensive international certification system, covering ISO cleanroom production standards, ESD S20.20 electrostatic discharge protection management system, and compliance with GMP and SEMI standards for specific industries.

Fast and accurate response:

We have established a "7x24 hour technical response, 72-hour sample matching" mechanism. Whether you encounter unexpected problems or new process requirements, our engineers can quickly collaborate to provide preliminary data-driven analysis and suitable samples.